
Technical Expertise
Our comprehensive team of professionals delivering excellence
Our Technical Capacity
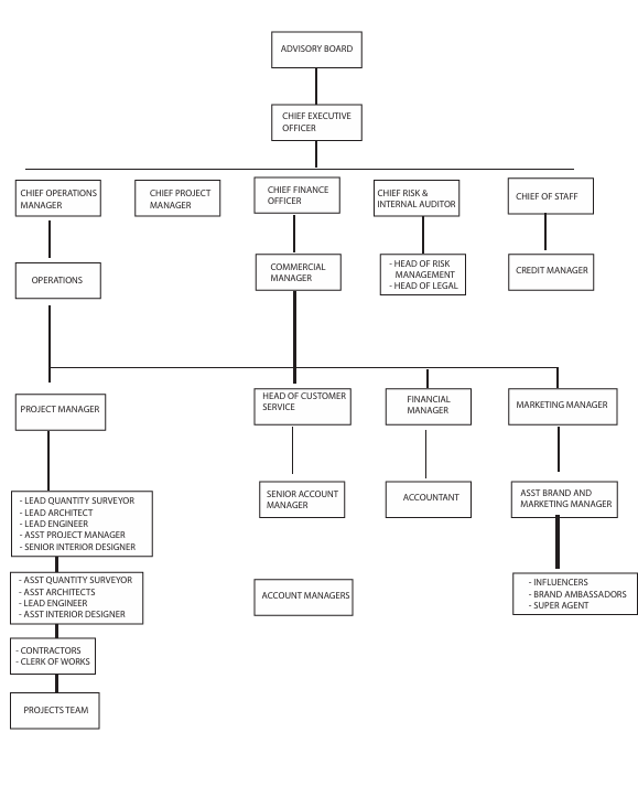
Organizational Structure

Key Capabilities
Our multidisciplinary team brings together expertise across all aspects of construction and project management
Project Planning
Comprehensive project planning and scheduling with detailed timelines and resource allocation
Learn More
Design & Architecture
Professional architectural design and interior planning with modern aesthetics and functionality
Learn More
Cost Management
Expert quantity surveying and cost control to ensure projects stay within budget
Learn More